各相关单位:
2025年度科研论文认定由原来的手动录入升级为科研成果认领的方式,因收录数据库的延迟,2026年1月1日以后部分科研论文陆续的被收录,现对2025年度发表的已被收录的论文进行第二次集中认领(第一次集中认领时已认领的论文无需再次操作),具体通知如下:
1、科研人员只需登录系统(https://mnnu.jr.vipslib.com/)核对科研论文的相关信息,信息无误后确认,具体操作程序详见《闽南师范大学学术成果认领使用手册》。
2、已发表、已被收录的论文未在系统中体现的请及时各单位相关管理员或在认领系统中手动添加录入,待管理员核实后根据具体情况处理。
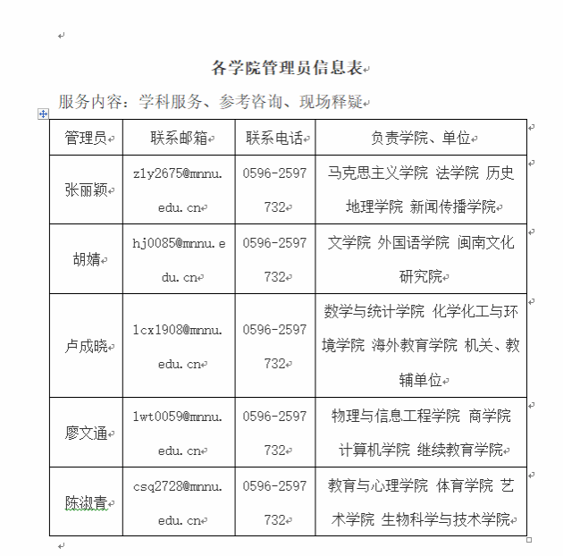
3、如在认领过程中有不清楚的问题,可以联系对应学院的管理员或值班馆员卢老师19963971618进行咨询和反馈。
认领结果将作为我校2025年度绩效核定、职称评审等使用,未认领的成果不予认定。
认领时间:2026年2月27日-2026年3月3日
附件:闽南师范大学学术成果认领使用手册
科研处
2026年2月27日
